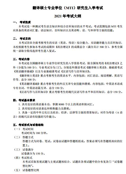
中国地质大学(武汉)2021翻译硕士专业学位考试大纲
2020/8/31 14:46:20
来源: 网络
中国地质大学(武汉)2021年考研自命题大纲已发布,报考中国地质大学(武汉)的考生要认真看考研大纲。预计考研公共课大纲将于9月公布。更多关于2021考研英语大纲、考研政治大纲、考研数学大纲、考研专业课大纲,请持续关注海天考研网。



2025考研人数达388w,考研热度依旧火热!如何备战2026考研?哪个考研专业适合自己?在职考生如何备考?考研知识点繁多,择校困难大,和海天考研咨询老师聊一聊。网课面授多项选,专业辅导1对1,全年集训随时学!

热门推荐



